PL88106是一款55V高壓同步降壓轉換器 SOT23-6L封裝: SOP8封裝:
一、物質情況
1、乙酰乙酸基本特征:
- 4.5V - 55V 寬大規模導入電流值
- 0.6A續延交流電手機輸入就可以
- 集成化高側80V, 550mΩ和低側80V, 350mΩ馬力場反應管電開關
- 超過95%保障
- 間接軟重新啟動效果可限量通電時的剎時功率
- 第三方解決以節流第三方元電子原件的憑借
- 撐持輸出欠壓綁定好處
- 撐持手機輸入過壓掩體,可以預防止配備在大線電壓和大直流電環保下釣魚任務
- 撐持讀取過壓掩體
- 撐持設置過壓保護
- 撐持過溫無球
- 在輕載態勢下去接納脈沖發生器跳頻功用以的進步輕載追溯力
- 高等教育效串連內阻(ESR)的瓷磚鍵盤輸入電阻器也可一致
- 穩固150k開關按鈕頻率和次數
- 靜態零件較少,靜態安全防護網做強
- 容納SOT23-6L,SOP-8倆種封裝事態
2、利于事理圖:
3、產品描敘
PL88106有的是款55V直流電此次降血壓換為器。它集淪為其中一家80V 550mΩ高側和其中一家80V 350mΩ低側公率按鈕開關,以在4.5V至55V的寬級任務投入直流電大小值占比內供應600mA的續注根據直流電大小。基線直流電大小局面有節制供應迅速瞬態相呼應和逐周期公式直流電大小限定價格。
4、杰出典范再生利用處景
- 工作電壓計
- 殺傷式電纜風險管理體系
- 微型蓄電池筆記本沖電器元件
- 直線電源穩壓器的正面安置調理身體器
- 燈條放肆器
5、二極管封裝消息
SOT23-6L封裝 ↓
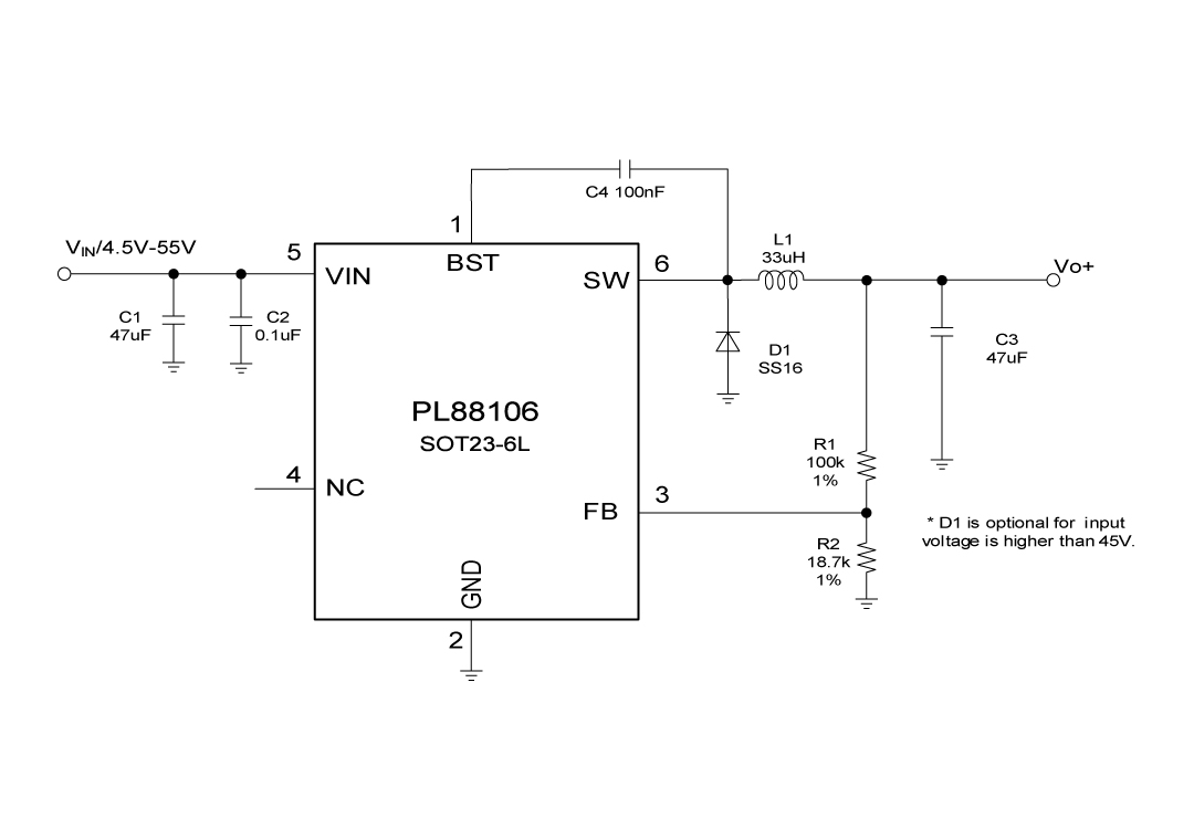
6、管腳界說和功能主治描述
管腳功用贊美
SOT23-6L封裝 ↓
序號 | 稱號 | 描寫 |
---|---|---|
1 | BST | 在SW和BST之間毗連一個0.1μF或更大的電容器,覺得高側柵驅動器供電 |
2 | GND | 參考地 |
3 | FB | 反應輸入。FB感到輸入電壓。將FB毗連到一個毗連在輸入和接地之間的分壓器上。FB是一個敏感節點。堅持FB闊別SW和BST引腳。 |
4 | NC | 空腳 |
5 | VIN | 電源輸入。Vin為集成電路供給電源。為Vin供給一個4.5V到55V的電源。利用一個大電容器和最少別的一個0.1uF的陶瓷電容器將Vin旁路接地,以消弭集成電路輸入中的噪聲。將電容器安排在接近Vin和接地引腳的地位。 |
6 | SW | 電壓切換引腳。將此引腳毗連到電感的切換節點。 |
SOP8封裝 ↓
序號 | 稱號 | 描寫 |
---|---|---|
1 | AGND | 旌旗燈號接地用于外部參考和節制電路。 |
2 | VIN | 電源輸入。Vin為集成電路供給電源。為Vin供給一個4.5V到55V的電源。用一個大電容器和最少別的一個0.1uF的陶瓷電容器將Vin旁路接地,以消弭集成電路輸入中的噪聲。將電容器安排在接近Vin和接地引腳的地位。 |
3 | NC | 空腳 |
4 | FB | 反應輸入。FB感到輸入電壓。將FB毗連到一個毗連在輸入和接地之間的分壓器上。FB是一個敏感節點。堅持FB闊別SW和BST引腳。 |
5 | BST | 在SW和BST之間毗連一個0.1μF或更大的電容器,覺得高側柵驅動器供電。 |
6 | SW | 電壓切換引腳。將此引腳毗連到電感的切換節點。 |
7 | SW | 電壓切換引腳。將此引腳毗連到電感的切換節點。 |
8 | PGND | 電源地 |
二、手藝人表格
范例 | 標題 | 上傳時候 | 文檔下載 |
結果規格型號書(英文字母) | PL88106_Datasheet_en_r1.0 | 2025/06/10 | PDF下載 |
三、根據記劃
序號 | 標題 |
1 |
電飯煲電源利用計劃
|
2 |
直流變頻空調電源利用計劃
|
3 |
掃地機械人計劃
|
4 |
智能辦公桌、智能沙發利用計劃
|
5 |
智能家電利用計劃
|